咨询热线:0516-85787300

急救热线:0516-85787120

项目流程

所在位置:首页 > 科研教学 > 药物临床试验机构 > 项目流程

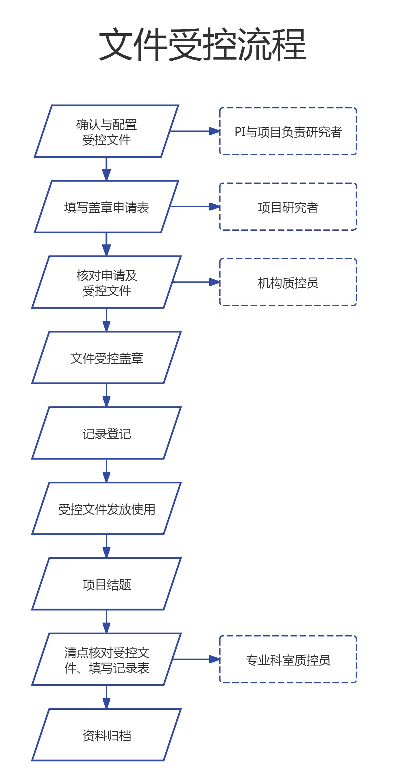
临床试验文件受控流程

发布时间:2025-11-27浏览次数:2815

顺序结构流程图(3).jpg




受控文件范围

1.既往已启动,截至目前在研,有纸质表格/文件记录产生的注册类临床试验项目;

2.待启动注册类临床试验项目(纸质记录文件使用前受控);

3.受控文件包括临床试验过程中用于记录试验相关数据的文件,但医院系统不能体现和记录,且病案室不作存档的文件。包括但不限于:主要疗效指标记录、评估表(肿瘤评估表、主观/客观量表等)、日记卡、生命体征记录表、采血记录表、药品配制、输注记录表等记录文件。


你觉得这篇文章怎么样?

0 0
标签:全部









×
徐州市肿瘤医院肿瘤医院公众号
医疗咨询热线0516-85787300
急救热线0516-85787120